当前位置: 首页 >> 招生就业 >> 招聘信息 >> 正文

招聘信息

昊邦医药集团有限公司招聘信息

发布日期:2022-08-25 来源:  供稿: 摄影: 审核:医药学院 

昊邦医药集团有限公司2022年招聘公告

 

昊邦医药集团有限公司

2022年招聘公告

 

昊邦医药集团是云南省生物医药和大健康产业龙头企业,集珍稀药用植物应用保护、药品生产研发、医药批发、零售连锁、第三方代储代配、食品安全检测、精准医疗服务及人工智能医学诊断、“一带一路”医药产业跨国合作、互联网+医疗等领域为一体的生物医药和大健康全产业链集团公司,拥有员工1500余人。

集团秉承“民族的、中国的、世界的”企业使命的二十余年,始终坚持创新发展大健康服务、互联网+医药、药品流通智慧化、药品研发、知识产权保护运营五大创新平台,聚焦特色中医药打造民族医药品牌,着眼医疗资源普惠下沉构建健康新概念,结合昊邦愿景推动生物多样性保护,发展特色药材种植助力乡村振兴,持续努力以更高水平服务于健康中国建设和人民对美好生活的向往。先后荣获“2021最具社会责任企业”“中华民族医药百强品牌企业”等。

昊邦医药集团有限公司期待您的加入!

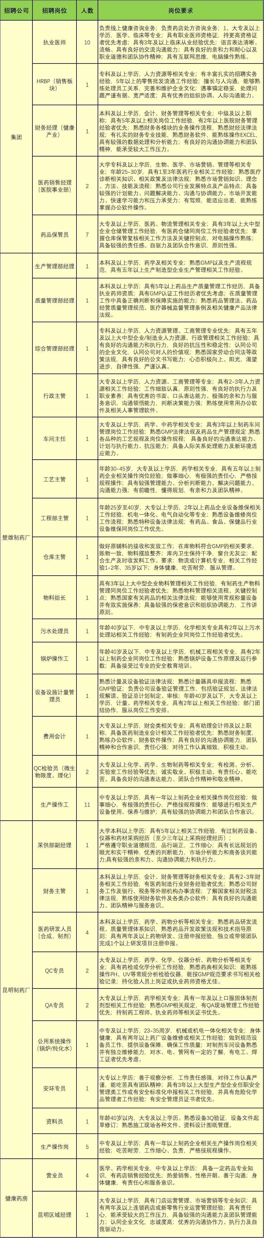
招聘岗位

点击图片放大查看

 

工作时间:行政上班时间8:30-17:30,周末双休,法定节假日休;

福利待遇:五险一金,定期体检,节日福利,生日福利,劳保福利,制药厂相关岗位提供工作餐和员工宿舍(若不住宿,可发放交通补贴)。

简历投递标题要求:意向工作地+意向岗位+姓名+专业

招聘流程:投递简历→简历筛选→通知面试→初试→复试→录用审批

 

 

上一条: 河南海恩药业集团招聘信息
下一条:河北美康太平医药贸易有限公司招聘信息

关闭

版权所有:中国·yl6809永利(集团有限公司)官方网站-Official website